2024年6月29日,國家市場監督管理總局(國家標準化管理委員會)發布了【2024】14號中國國家標準公告,批準發布《錳硅合金》等109項國家標準和4項國家標準修改單。
其中,中國RoHS配套的GB/T 26572-2011《電子電氣產品中限用物質的限量要求》第1號修改單將于2026年1月1日正式實施。
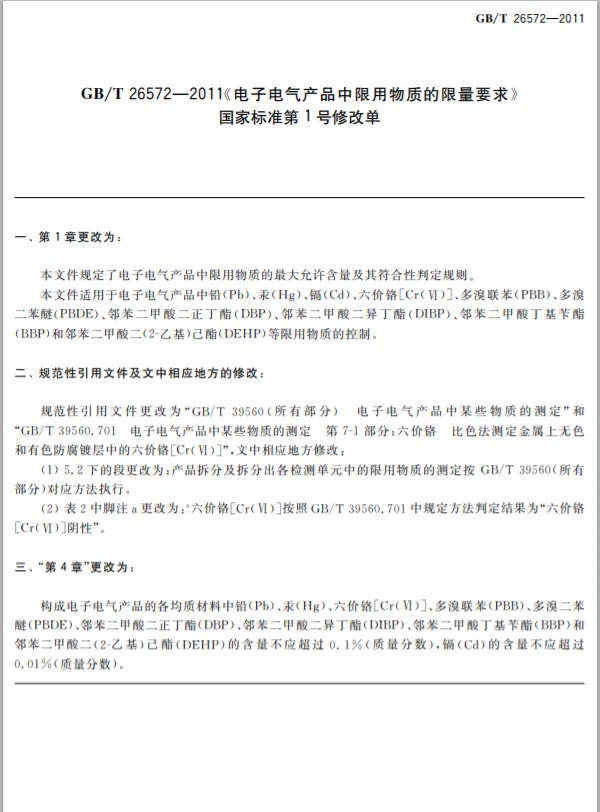
主要修訂內容如下
新增管控鄰苯類物質
將鄰苯二甲酸二正丁酯(DBP)、鄰苯二甲酸二異丁酯(DIBP)、鄰苯二甲酸丁基芐酯(BBP)和鄰苯二甲酸二(2-乙基)己酯(DEHP)四種鄰苯二甲酸酯類物質納入標準的適用范圍,對這些限用物質進行管控。
更新測試方法標準
將原有的測試方法標準GB/T 26125-2011更新為GB/T 39560(所有部分)電子電氣產品中某些物質的測定
調整六價鉻的判定規則
按照GB/T 39560.701中的規定方法,將判定結果為“六價鉻[Cr(VI)]陰性”作為符合性標準。
GB/T26572-2011標準與第1號修改單內容新舊對比表
第1號修改單詳情
